Diagramas elétricos para o modo de segurança e o modo de pulso de segurança
Os seguintes diagramas de fiação mostram os módulos de entrada no modo Safety e no modo Safety Pulse.
Uma saída de teste (TO) pode ser associada a qualquer entrada de segurança (SI). Uma TO só pode ser conectada a um máximo de quatro SIs.
No modo de pulso de segurança, se a fiação externa fizer um curto-circuito em duas SIs do mesmo ponto de TO, o curto-circuito não será detectável. Portanto, conecte duas SIs de pontos de TO diferentes quando estiver no modo de pulso de segurança.
IMPORTANTE:
Você deve usar uma fonte de alimentação listada como SELV/PELV com os módulos de segurança.
5034-IB8S e 5034-IB8SXT – SIL 2, nível de desempenho c, Cat. 2 no modo de pulso de segurança de canal único

- SI_n (n = 0 a 7)
- TO_m (m = 0 a 3)
- TO configurada para o modo de teste de pulso
Nível de integridade de segurança e categoria | Exclusão de falha | Outros | Modo do ponto |
---|---|---|---|
SIL 2, nível de desempenho c, Cat. 2 | Nenhuma | O dispositivo conectado externamente deve ter classificação SIL 2. | Modo de pulso de segurança |
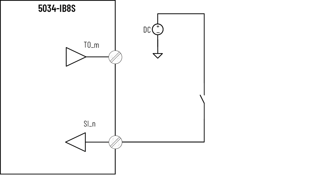
5034-IB8S e 5034-IB8SXT – SIL 2, nível de desempenho c, Cat. 2 no modo de segurança de canal único

- SI_n (n = 0 a 7)
- TO_m (m = 0 a 3)
- Qualquer TO no modo de fonte de alimentação ou fonte de alimentação externa pode ser usada
Nível de integridade de segurança e categoria | Exclusão de falha | Outros | Modo do ponto |
---|---|---|---|
SIL 2, nível de desempenho c, Cat. 2 | Nenhuma | O dispositivo conectado externamente deve ter classificação SIL 2. | Modo Segurança |
5034-IB8S e 5034-IB8SXT – SIL 3, nível de desempenho e, Cat. 4 no modo de pulso de segurança de canal único

- SI_n (n = 0 a 7)
- TO_m (m = 0 a 3)
- TO configurada para o modo de teste de pulso
Nível de integridade de segurança e categoria | Exclusão de falha | Outros | Modo do ponto |
---|---|---|---|
SIL 3, nível de desempenho e, Cat. 4 | Falha de fiação externa | Use um sensor qualificado com nível de integridade de segurança (SIL) 3, nível de desempenho e , Cat. 4. | Modo de pulso de segurança |
5034-IB8S e 5034-IB8SXT – SIL 3, nível de desempenho e, Cat. 4 no modo de segurança de canal único

- SI_n (n = 0 a 7)
- TO_m (m = 0 a 3)
- Qualquer TO no modo de fonte de alimentação ou fonte de alimentação externa pode ser usada
Nível de integridade de segurança e categoria | Exclusão de falha | Outros | Modo do ponto |
---|---|---|---|
SIL 3, nível de desempenho e, Cat. 4 | Falha de fiação externa | Use um sensor qualificado com nível de integridade de segurança (SIL) 3, nível de desempenho e , Cat. 4. | Modo Segurança |
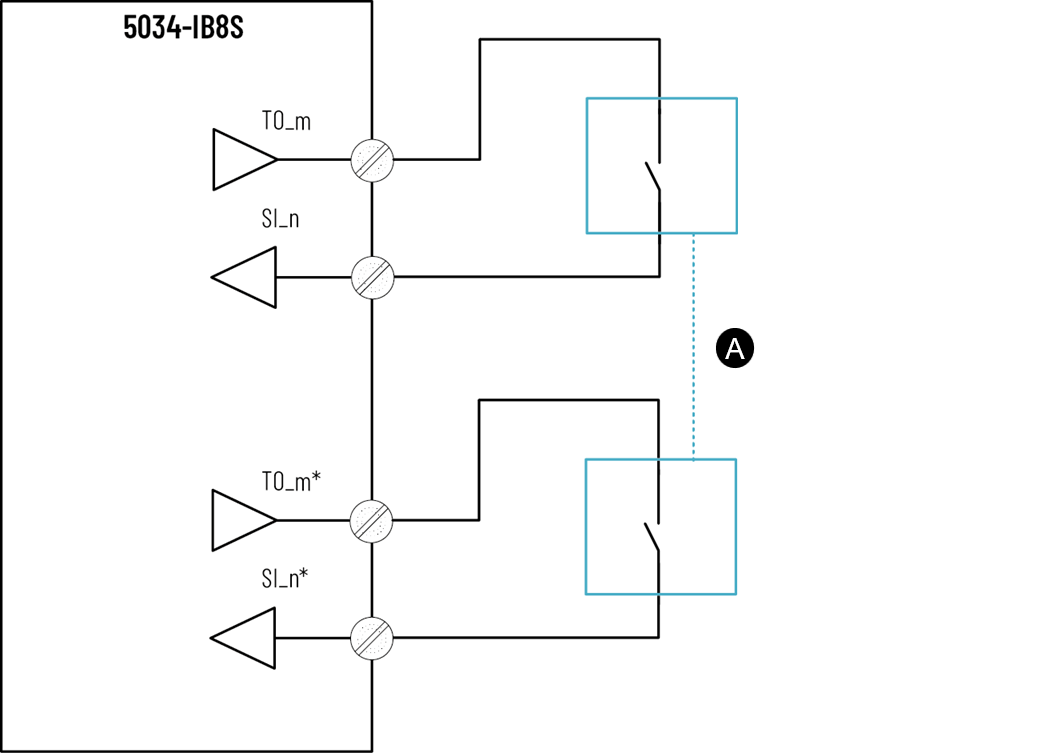
5034-IB8S e 5034-IB8SXT – SIL 3, nível de desempenho e, Cat. 4 no modo de pulso de segurança usando 2 canais únicos

- A = Dois sensores de canal único detectando o mesmo valor de processo
- SI_n (n = 0 a 7)
- TO_m (m = 0 a 3)
- n ≠ n*
- m ≠ m*
- TO configurada para o modo de teste de pulso
Nível de integridade de segurança e categoria | Exclusão de falha | Modo do ponto |
---|---|---|
SIL 3, nível de desempenho e, Cat. 4 | Nenhuma | Modo de pulso de segurança |
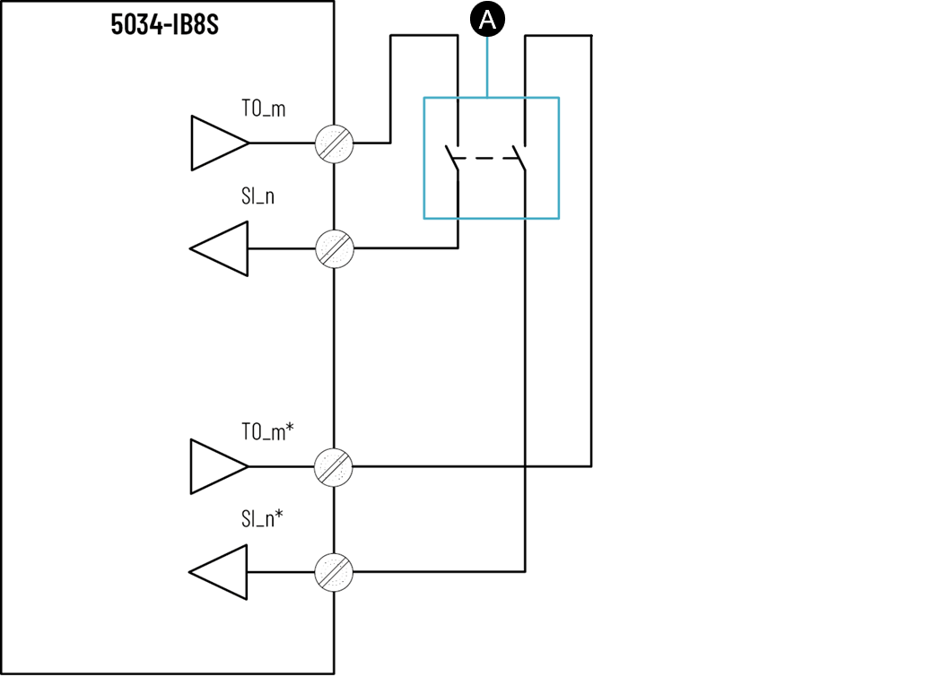
5034-IB8S e 5034-IB8SXT – SIL 3, nível de desempenho e, Cat. 4 no modo de segurança usando 2 canais únicos

- A = Dois sensores de canal único detectando o mesmo valor de processo
- SI_n (n = 0 a 7)
- TO_m (m = 0 a 3)
- n ≠ n*
- Qualquer TO no modo de fonte de alimentação ou fonte de alimentação externa pode ser usada
Nível de integridade de segurança e categoria | Exclusão de falha | Modo do ponto |
---|---|---|
SIL 3, nível de desempenho e, Cat. 4 | Falha de fiação externa | Modo Segurança |
5034-IB8S e 5034-IB8SXT – SIL 3, nível de desempenho e, Cat. 4 no modo de pulso de segurança usando 2 canais únicos

- A = Sensor equivalente
- SI_n (n = 0 a 7)
- TO_m (m = 0 a 3)
- n ≠ n*
- m ≠ m*
- TO configurada para o modo de teste de pulso
Nível de integridade de segurança e categoria | Exclusão de falha | Modo do ponto |
---|---|---|
SIL 3, nível de desempenho e, Cat. 4 | Nenhuma | Modo de pulso de segurança |
5034-IB8S e 5034-IB8SXT – SIL 3, nível de desempenho e, Cat. 4 no modo de segurança usando 2 canais únicos

- A = Sensor equivalente
- SI_n (n = 0 a 7)
- TO_m (m = 0 a 3)
- n ≠ n*
- Qualquer TO no modo de fonte de alimentação ou fonte de alimentação externa pode ser usada
Nível de integridade de segurança e categoria | Exclusão de falha | Modo do ponto |
---|---|---|
SIL 3, nível de desempenho e, Cat. 4 | Falha de fiação externa | Modo Segurança |
5034-IB8S e 5034-IB8SXT – SIL 3, nível de desempenho e, Cat. 4 no modo de pulso de segurança usando 2 canais únicos

- A = Sensor não equivalente
- SI_n (n = 0 a 7)
- TO_m (m = 0 a 3)
- n ≠ n*
- m ≠ m*
- TO configurada para o modo de teste de pulso
Nível de integridade de segurança e categoria | Exclusão de falha | Modo do ponto |
---|---|---|
SIL 3, nível de desempenho e, Cat. 4 | Nenhuma | Modo de pulso de segurança |
5034-IB8S e 5034-IB8SXT – SIL 3, nível de desempenho e, Cat. 4 no modo de segurança usando 2 canais únicos

- A = Sensor não equivalente
- SI_n (n = 0 a 7)
- TO_m (m = 0 a 3)
- n ≠ n*
- Qualquer TO no modo de fonte de alimentação ou fonte de alimentação externa pode ser usada
Nível de integridade de segurança e categoria | Exclusão de falha | Modo do ponto |
---|---|---|
SIL 3, nível de desempenho e, Cat. 4 | Falha de fiação externa | Modo Segurança |
Dê sua opinião