Schemi di cablaggio per la modalità di sicurezza e la modalità a impulsi di sicurezza
Gli schemi di cablaggio riportati di seguito mostrano i moduli di ingresso in modalità di sicurezza e in modalità di prova a impulsi di sicurezza.
Un’uscita di prova (TO) può essere associata a qualsiasi ingresso di sicurezza (SI). Una sola TO può essere cablata a un massimo di quattro SI.
In modalità di prova a impulsi di sicurezza, se il cablaggio esterno cortocircuita due SI dallo stesso punto TO, il cortocircuito non è rilevabile. Pertanto, collegare due SI da diversi punti TO in modalità di prova a impulsi di sicurezza.
IMPORTANTE:
Con i moduli di sicurezza è necessario utilizzare un alimentatore SELV/PELV.
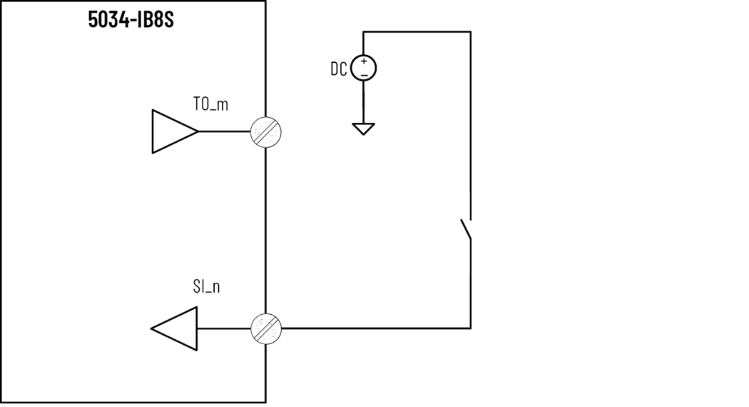
5034-IB8S e 5034-IB8SXT – SIL 2, PLc, Cat. 2 in modalità di prova a impulsi di sicurezza a canale singolo

- SI_n (n = 0…7)
- TO_m (m = 0...3)
- TO configurato per la modalità di prova a impulsi
Livello SIL e categoria di sicurezza | Esclusione errori | Other | Modalità punto |
|---|---|---|---|
SIL 2, PLc, Cat. 2 | Nessuna | Il dispositivo esterno collegato deve soddisfare i requisiti SIL 2 | Modalità a impulsi di sicurezza |
5034-IB8S e 5034-IB8SXT – SIL 2, PLc, Cat. 2 in modalità di sicurezza a canale singolo

- SI_n (n = 0…7)
- TO_m (m = 0...3)
- È possibile utilizzare qualsiasi TO in modalità di alimentazione o alimentazione esterna
Livello SIL e categoria di sicurezza | Esclusione errori | Other | Modalità punto |
|---|---|---|---|
SIL 2, PLc, Cat. 2 | Nessuna | Il dispositivo esterno collegato deve soddisfare i requisiti SIL 2 | Modalità di sicurezza |
5034-IB8S e 5034-IB8SXT – SIL 3, PLe, Cat. 4 in modalità di prova a impulsi di sicurezza a canale singolo

- SI_n (n = 0…7)
- TO_m (m = 0...3)
- TO configurato per la modalità di prova a impulsi
Livello SIL e categoria di sicurezza | Esclusione errori | Other | Modalità punto |
|---|---|---|---|
SIL 3, PLe, Cat. 4 | Errore di cablaggio esterno | Utilizzare SIL 3, PLe, Cat. 4 sensori qualificati | Modalità a impulsi di sicurezza |
5034-IB8S e 5034-IB8SXT – SIL 3, PLe, Cat. 4 in modalità di sicurezza a canale singolo

- SI_n (n = 0…7)
- TO_m (m = 0...3)
- È possibile utilizzare qualsiasi TO in modalità di alimentazione o alimentazione esterna
Livello SIL e categoria di sicurezza | Esclusione errori | Other | Modalità punto |
|---|---|---|---|
SIL 3, PLe, Cat. 4 | Errore di cablaggio esterno | Utilizzare SIL 3, PLe, Cat. 4 sensori qualificati | Modalità di sicurezza |
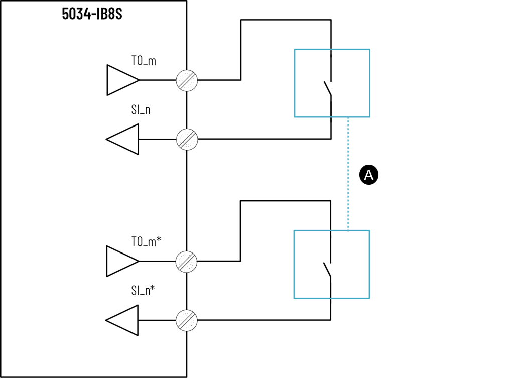
5034-IB8S e 5034-IB8SXT – SIL 3, PLe, Cat. 4 in modalità di prova a impulsi di sicurezza con 2 canali singoli

- A = due sensori a canale singolo che rilevano lo stesso valore di processo
- SI_n (n = 0…7)
- TO_m (m = 0...3)
- n ≠ n*
- m ≠ m*
- TO configurato per la modalità di prova a impulsi
Livello SIL e categoria di sicurezza | Esclusione errori | Modalità punto |
|---|---|---|
SIL 3, PLe, Cat. 4 | Nessuna | Modalità a impulsi di sicurezza |
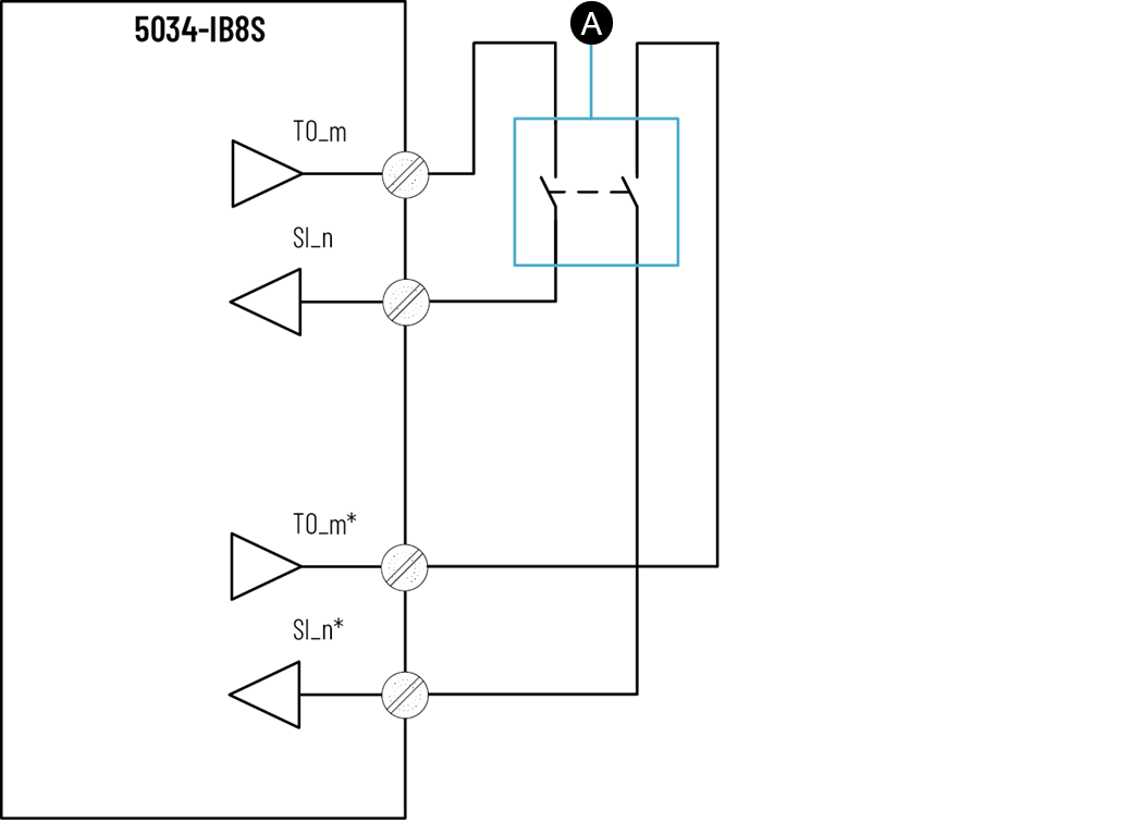
5034-IB8S e 5034-IB8SXT – SIL 3, PLe, Cat. 4 in modalità di sicurezza con 2 canali singoli

- A = due sensori a canale singolo che rilevano lo stesso valore di processo
- SI_n (n = 0…7)
- TO_m (m = 0...3)
- n ≠ n*
- È possibile utilizzare qualsiasi TO in modalità di alimentazione o alimentazione esterna
Livello SIL e categoria di sicurezza | Esclusione errori | Modalità punto |
|---|---|---|
SIL 3, PLe, Cat. 4 | Errore di cablaggio esterno | Modalità di sicurezza |
5034-IB8S e 5034-IB8SXT – SIL 3, PLe, Cat. 4 in modalità di prova a impulsi di sicurezza con 2 canali singoli

- A = Sensore equivalente
- SI_n (n = 0…7)
- TO_m (m = 0...3)
- n ≠ n*
- m ≠ m*
- TO configurato per la modalità di prova a impulsi
Livello SIL e categoria di sicurezza | Esclusione errori | Modalità punto |
|---|---|---|
SIL 3, PLe, Cat. 4 | Nessuna | Modalità a impulsi di sicurezza |
5034-IB8S e 5034-IB8SXT – SIL 3, PLe, Cat. 4 in modalità di sicurezza con 2 canali singoli

- A = Sensore equivalente
- SI_n (n = 0…7)
- TO_m (m = 0...3)
- n ≠ n*
- È possibile utilizzare qualsiasi TO in modalità di alimentazione o alimentazione esterna
Livello SIL e categoria di sicurezza | Esclusione errori | Modalità punto |
|---|---|---|
SIL 3, PLe, Cat. 4 | Errore di cablaggio esterno | Modalità di sicurezza |
5034-IB8S e 5034-IB8SXT – SIL 3, PLe, Cat. 4 in modalità di prova a impulsi di sicurezza con 2 canali singoli

- A= Sensore non equivalente
- SI_n (n = 0…7)
- TO_m (m = 0...3)
- n ≠ n*
- m ≠ m*
- TO configurato per la modalità di prova a impulsi
Livello SIL e categoria di sicurezza | Esclusione errori | Modalità punto |
|---|---|---|
SIL 3, PLe, Cat. 4 | Nessuna | Modalità a impulsi di sicurezza |
5034-IB8S e 5034-IB8SXT – SIL 3, PLe, Cat. 4 in modalità di sicurezza con 2 canali singoli

- A= Sensore non equivalente
- SI_n (n = 0…7)
- TO_m (m = 0...3)
- n ≠ n*
- È possibile utilizzare qualsiasi TO in modalità di alimentazione o alimentazione esterna
Livello SIL e categoria di sicurezza | Esclusione errori | Modalità punto |
|---|---|---|
SIL 3, PLe, Cat. 4 | Errore di cablaggio esterno | Modalità di sicurezza |
Fornire un feedback