Operación de bloque de funciones IPIDCONTROLLER
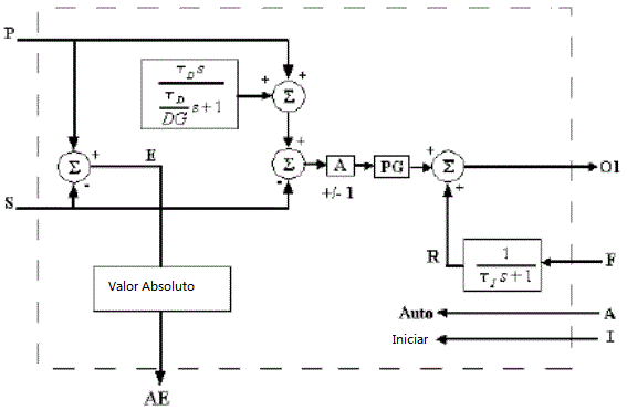
Si Entrada Auto es Cierto, IPIDController se ejecuta en modo automático normal.
Si Entrada Auto es Falso, causa el restablecimiento de R a la vía (F-GE), lo que fuerza a la salida de IPIDController a realizar un seguimiento del retorno dentro de los límites de IPIDController, momento en el cual el controlador regresa al modo automático sin aumentar la salida.
Operación de bloque de funciones IPIDCONTROLLER

En la entrada Initialize, si cambia de Falso a Cierto o de Cierto a Falso, si AutoTune es Falso, el IPIDController eliminará cualquier acción de ganancia proporcional durante ese ciclo (por ejemplo, Initialize). Utilice este proceso para evitar golpear la salida si se realizan cambios en SetPoint utilizando un bloque de función de interruptor.
Para ejecutar una secuencia de AutoTune, se debe completar la entrada ATParameters. La entrada Gain y los parámetros DirectActing se deben definir de acuerdo con el proceso y el ajuste DerivativeGain, (normalmente 0,1). La secuencia AutoTune se inicia con la siguiente secuencia:
- Defina la entrada Initialize en Cierto.
- Defina la entrada Autotune en Cierto.
- Cambie la entrada Initialize a Falso.
- Espere a que la salida ATWarning cambie a 2.
- Transfiera los valores de salida OutGains a entrada Gains.
Para finalizar la puesta a punto, pueden ser necesarios algunos ajustes, dependiendo de los procesos y necesidades. Si define TimeDerivative a 0,0, IPIDController fuerza a DerivativeGain a 1,0 y, a continuación, funciona como un controlador de PI.
Entregue su opinión