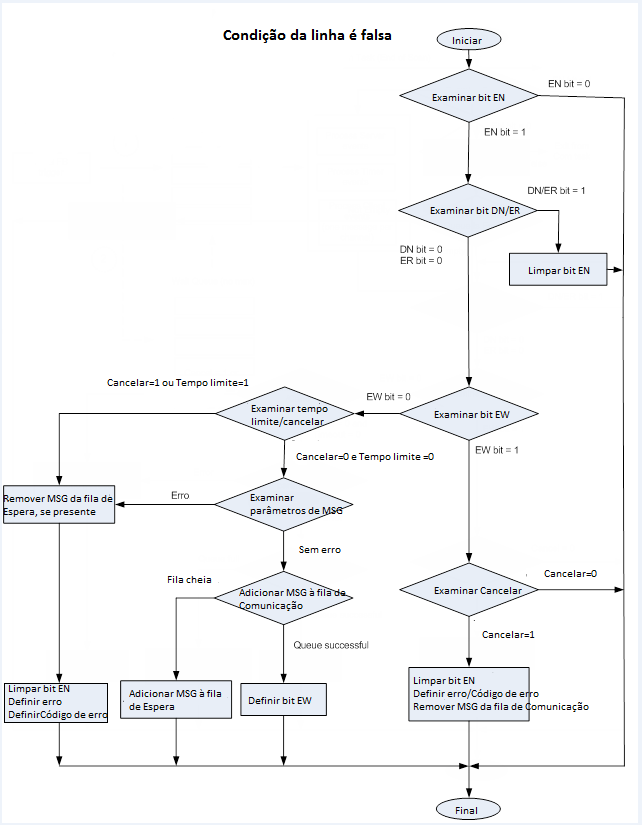
Processo de execução da mensagem (Linha = FALSE)
O seguinte diagrama de processo descreve os eventos de instrução de mensagem que ocorrem quando a condição Linha for Falsa.
Eventos de instrução de mensagem que ocorrem quando a condição da Linha for False

Dê sua opinião