Safety Mode 및 Safety Pulse Mode 배선 다이어그램
다음 배선 다이어그램은 안전 모드 및 안전 펄스 모드의 입력 모듈을 보여줍니다.
Test Output(TO)는 Safety Input(SI)에 연결될 수 있습니다. 하나의 TO는 최대 4개의 SI에만 배선될 수 있습니다.
Safety Pulse Mode에서 외부 배선이 동일한 TO 지점에서 2개의 SI를 단락시키는 경우 단락 회로를 감지할 수 없습니다. 따라서 Safety Pulse Mode에서는 서로 다른 TO 지점에서 2개의 SI를 연결하십시오.
중요:
안전 모듈에는 SELV/PELV 등급 전원 공급 장치를 사용해야 합니다.
5034-IB8S 및 5034-IB8SXT – SIL 2, PLc, Cat. Single-channel Safety Pulse Mode에서 2

- SI_n (n = 0~7)
- TO_m (m = 0~3)
- 펄스 테스트 모드로 설정된 TO
SIL 레벨 및 카테고리 | 폴트 배제: | Other | 포인트 모드 |
|---|---|---|---|
SIL 2, PLc, Cat. 2 | 없음 | 연결된 외부 장치는 SIL 2 등급이어야 합니다. | Safety Pulse Mode |
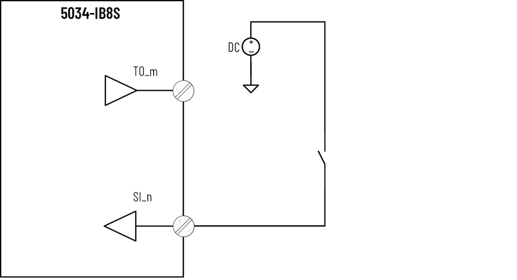
5034-IB8S 및 5034-IB8SXT – SIL 2, PLc, Cat. Single-channel Safety Mode에서 2

- SI_n (n = 0~7)
- TO_m (m = 0~3)
- 전원 공급 장치 모드의 모든 TO 또는 외부 전원 공급 장치를 사용할 수 있습니다.
SIL 레벨 및 카테고리 | 폴트 배제: | Other | 포인트 모드 |
|---|---|---|---|
SIL 2, PLc, Cat. 2 | 없음 | 연결된 외부 장치는 SIL 2 등급이어야 합니다. | Safety Mode |
5034-IB8S 및 5034-IB8SXT – SIL 3, PLe, Cat. Single-channel Safety Pulse Mode에서 4

- SI_n (n = 0~7)
- TO_m (m = 0~3)
- 펄스 테스트 모드로 설정된 TO
SIL 레벨 및 카테고리 | 폴트 배제: | Other | 포인트 모드 |
|---|---|---|---|
SIL 3, PLe, Cat. 4 | 외부 배선 폴트 | SIL 3, PLe, Cat. 사용 검증된 센서 4개 | Safety Pulse Mode |
5034-IB8S 및 5034-IB8SXT – SIL 3, PLe, Cat. Single-channel Safety Mode에서 4

- SI_n (n = 0~7)
- TO_m (m = 0~3)
- 전원 공급 장치 모드의 모든 TO 또는 외부 전원 공급 장치를 사용할 수 있습니다.
SIL 레벨 및 카테고리 | 폴트 배제: | Other | 포인트 모드 |
|---|---|---|---|
SIL 3, PLe, Cat. 4 | 외부 배선 폴트 | SIL 3, PLe, Cat. 사용 검증된 센서 4개 | Safety Mode |
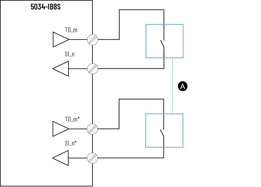
5034-IB8S 및 5034-IB8SXT – SIL 3, PLe, Cat. 2개의 단일 채널을 사용하는 Safety Pulse Mode에서 4

- A = 동일한 프로세스 값을 감지하는 2개의 단일 채널 센서
- SI_n (n = 0~7)
- TO_m (m = 0~3)
- n ≠ n*
- m ≠ m*
- 펄스 테스트 모드로 설정된 TO
SIL 레벨 및 카테고리 | 폴트 배제: | 포인트 모드 |
|---|---|---|
SIL 3, PLe, Cat. 4 | 없음 | Safety Pulse Mode |
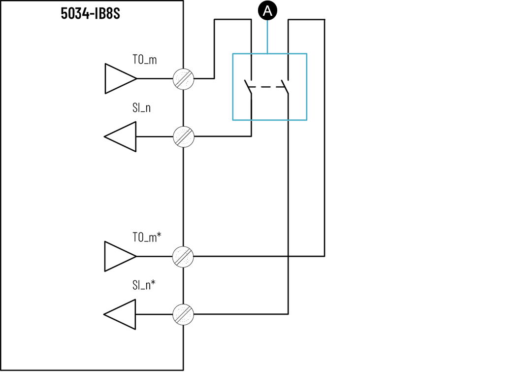
5034-IB8S 및 5034-IB8SXT – SIL 3, PLe, Cat. 2개의 단일 채널을 사용하는 Safety Mode에서 4

- A = 동일한 프로세스 값을 감지하는 2개의 단일 채널 센서
- SI_n (n = 0~7)
- TO_m (m = 0~3)
- n ≠ n*
- 전원 공급 장치 모드의 모든 TO 또는 외부 전원 공급 장치를 사용할 수 있습니다.
SIL 레벨 및 카테고리 | 폴트 배제: | 포인트 모드 |
|---|---|---|
SIL 3, PLe, Cat. 4 | 외부 배선 폴트 | Safety Mode |
5034-IB8S 및 5034-IB8SXT – SIL 3, PLe, Cat. 2개의 단일 채널을 사용하는 Safety Pulse Mode에서 4

- A = 동등 센서
- SI_n (n = 0~7)
- TO_m (m = 0~3)
- n ≠ n*
- m ≠ m*
- 펄스 테스트 모드로 설정된 TO
SIL 레벨 및 카테고리 | 폴트 배제: | 포인트 모드 |
|---|---|---|
SIL 3, PLe, Cat. 4 | 없음 | Safety Pulse Mode |
5034-IB8S 및 5034-IB8SXT – SIL 3, PLe, Cat. 2개의 단일 채널을 사용하는 Safety Mode에서 4

- A = 동등 센서
- SI_n (n = 0~7)
- TO_m (m = 0~3)
- n ≠ n*
- 전원 공급 장치 모드의 모든 TO 또는 외부 전원 공급 장치를 사용할 수 있습니다.
SIL 레벨 및 카테고리 | 폴트 배제: | 포인트 모드 |
|---|---|---|
SIL 3, PLe, Cat. 4 | 외부 배선 폴트 | Safety Mode |
5034-IB8S 및 5034-IB8SXT – SIL 3, PLe, Cat. 2개의 단일 채널을 사용하는 Safety Pulse Mode에서 4

- A = 비동등 센서
- SI_n (n = 0~7)
- TO_m (m = 0~3)
- n ≠ n*
- m ≠ m*
- 펄스 테스트 모드로 설정된 TO
SIL 레벨 및 카테고리 | 폴트 배제: | 포인트 모드 |
|---|---|---|
SIL 3, PLe, Cat. 4 | 없음 | Safety Pulse Mode |
5034-IB8S 및 5034-IB8SXT – SIL 3, PLe, Cat. 2개의 단일 채널을 사용하는 Safety Mode에서 4

- A = 비동등 센서
- SI_n (n = 0~7)
- TO_m (m = 0~3)
- n ≠ n*
- 전원 공급 장치 모드의 모든 TO 또는 외부 전원 공급 장치를 사용할 수 있습니다.
SIL 레벨 및 카테고리 | 폴트 배제: | 포인트 모드 |
|---|---|---|
SIL 3, PLe, Cat. 4 | 외부 배선 폴트 | Safety Mode |
의견을 작성 부탁드립니다.