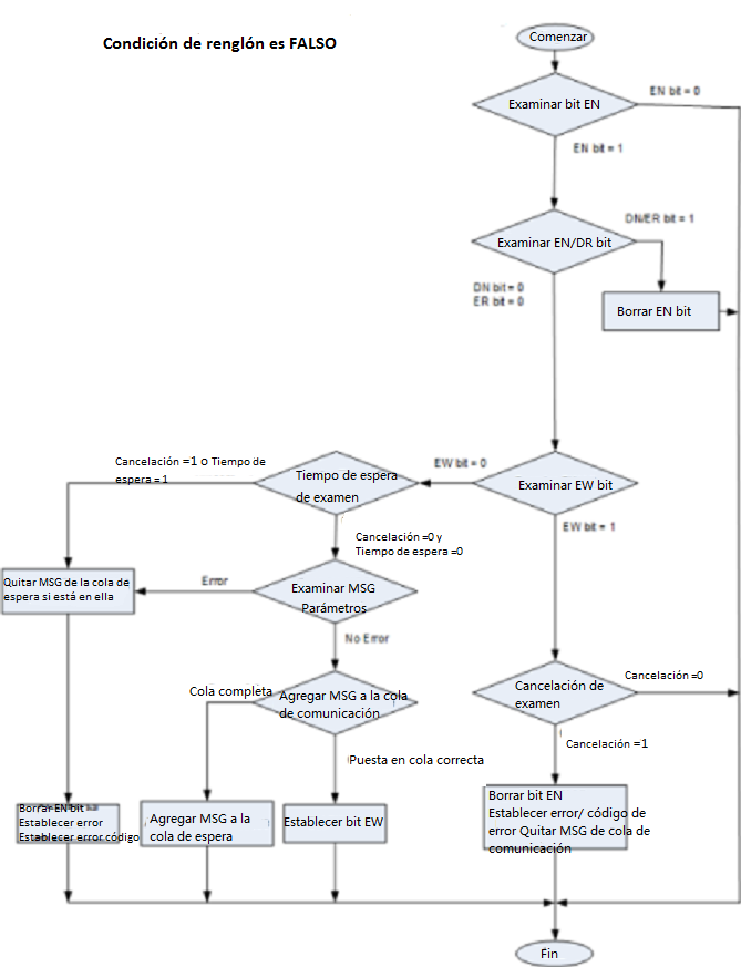
Proceso de ejecución de mensajes (Peldaño = Falso)
El siguiente diagrama de proceso describe los eventos de instrucción de mensaje que tienen lugar cuando la condición Línea se establece en Falso.
Eventos de instrucción de mensaje que tienen lugar cuando la condición de línea se establece en Falso

Entregue su opinión