Módulos de 8 entradas digitales de seguridad 5034-IB8S y 5034-IB8SXT
Para obtener más ejemplos de diagramas de cableado de 5034-IB8S y 5034-IB8SXT que se
pueden utilizar en aplicaciones de seguridad funcional, consulte el Manual del
usuario – Módulos de E/S digitales PointMax, publicación 5034-UM002. La configuración del cableado
afecta al nivel de la aplicación de seguridad para la que es adecuado un módulo de
seguridad PointMax.
Diagrama de cableado de los módulos 5034-IB8S y 5034-IB8SXT – Cableado de
2 hilos y 3 hilos del sensor

Todas las salidas de prueba admiten salidas de lámpara de
prevención de seguridad. |
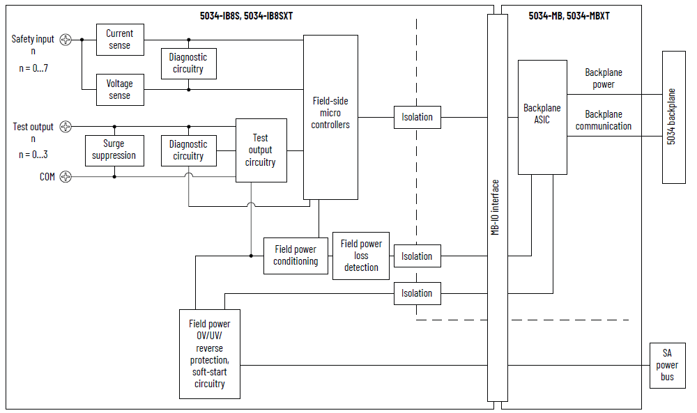
Diagrama de bloques de funciones de los módulos 5034-IB8S y
5034-IB8SXT

Atributo | 5034-IB8S, 5034-IB8SXT |
---|---|
Rango de voltajes en estado activado | 10…30 VCC |
Corriente en estado activado, mín. | 2.2 mA a 10 VCC |
Corriente en estado activado, nom. | 2.4 mA a 24 VCC |
Corriente en estado activado, máx. | 2.5 mA a 30 VCC |
Voltaje de estado desactivado, máx. | 5 VCC |
Corriente en estado desactivado, máx. | 1.5 mA |
Tiempo de retardo de entrada Tiempo de filtro de desactivado a activado seleccionable por
el usuario | 0 ms (predeterminado), 2 ms, 5 ms, 10 ms, 20 ms, 50 ms |
Tiempo de retardo de entrada Tiempo de filtro de activación a desactivación seleccionable
por el usuario | 0 ms (predeterminado), 2 ms, 5 ms, 10 ms, 20 ms, 50 ms |
Clase de seguridad (1) | Hasta e incluyendo cat. 4/PL e según según EN ISO 13849-1,
SIL 3 acc. según IEC 61508 |
SRT | 7 ms a RPI de 2 ms |
Corriente de salida de prueba por punto, máx. | 0.7 A |
Corriente de salida de prueba por módulo, total | 2.8 A |
Anchura de impulso de salida de prueba, máx. | 0.7 ms |
Período de impulso de salida de prueba, típico | 512 ms |
Capacitancia de campo de salida de prueba, máx. | 100 nF |
Corriente pico, por salida de prueba, máx. | 2.4 A durante 50 ms, repetible cada 2 s La corriente nominal del módulo no puede superar los
5 A. |
Caída de tensión de estado activado de salida de prueba,
máx. | 0.5 VCC a 0.7 A |
Corriente de fuga, salida de prueba en estado desactivado,
máx. | 0.5 mA |
Voltaje de estado desactivado de salida de prueba, máx. | 5 VCC |
Corriente de umbral de fallo de lámpara de prevención de
seguridad, máx. | 6 mA |
Corriente de umbral de fallo de lámpara de prevención de
seguridad, mín. | 1.8 mA |
Protección contra cortocircuito a tierra/sobrecarga de salida
de prueba | Sí (por punto), 4 A típico |
Detección de sobretemperatura del módulo | Sí |
Protección contra voltaje inverso de la fuente de
alimentación de SA | Sí |
Protección contra sobrevoltaje de suministro de SA, máx. | 60 VCC |
(1) Consulte el Manual del usuario – Módulos de E/S digitales
PointMax, publicación 5034-UM002, para
conocer los niveles de idoneidad de la aplicación de
seguridad y los datos de seguridad de los módulos de
seguridad. |
Atributo | 5034-IB8S, 5034-IB8SXT |
---|---|
Número de entradas de seguridad | 8 |
Tipo de entrada | IEC 61131-2 (Tipo 3), drenador de corriente |
Número de salidas de prueba/salidas de lámpara de prevención
de seguridad | 4 |
Tipo de salida de prueba | Surtidor |
Voltaje de fuente de alimentación nominal de alimentación
eléctrica de SA | 24 VCC |
Rango de voltajes de funcionamiento de la alimentación
eléctrica de SA | 18…30 VCC |
Corriente de alimentación eléctrica de SA, nom. | 2.9 A |
Corriente de alimentación eléctrica de SA, máx. | 2.9 A |
Corriente de alimentación eléctrica de SA sin carga | 19 mA a 24 VCC |
Disipación de energía, máx. | 1.55 W |
Disipación térmica, máx. | 5.29 BTU/h |
Voltaje de aislamiento | 250 V (régimen continuo), tipo de aislamiento básico, sistema
a campo Sin aislamiento entre los puertos de entrada y la
alimentación eléctrica de SA Sin aislamiento entre entradas individuales |
Compatibilidad con RIUP | Sí |
CIP Sync | Sí, reloj común de solo esclavo |
Codificación electrónica | Codificación electrónica mediante software de
programación |
Posiciones de las teclas del RTB | 1, 4, 14 |
RTB compatible | 5034-RTB18, 5034-RTB18S |
Categoría de cableado (2) | 2: puertos de señal 2: puertos de alimentación eléctrica |
Especificaciones de cableado | Consulte las especificaciones de cableado de los bloques de
terminales extraíbles en los Datos técnicos –
Especificaciones del sistema E/S PointMax, publicación 5034-TD001 |
Indicadores | 1 indicador de estado de módulo verde/rojo 1 indicador de estado de alimentación eléctrica de SA
verde/rojo 8 indicadores de estado de E/S amarillos/rojos |
Dimensiones aproximadas (alto × ancho × profundidad) | 123.6 × 15.0 × 66.4 mm (4.87 × 0.59 × 2.61 pulg.) |
Peso aprox. | 46.0 g (1.62 oz) – 5034-IB8S 49.0 g (1.73 oz) – 5034-IB8SXT |
Tipo de envolvente | Ninguna (estilo abierto) |
Código de temperatura norteamericano | T4 |
Código de temperatura UKEX/ATEX | T4 |
Código de temperatura IECEx | T4 |
(1) Utilice esta información sobre las categorías de
conductores para planificar la instalación de conductores.
Consulte el documento Pautas de cableado y conexión a tierra
de equipos de automatización industrial, publicación 1770-4.1. Utilice
esta información sobre categoría de conductores para
planificar la instalación de conductores como se describe en
el correspondiente manual de instalación a nivel de
sistema. |
Entregue su opinión