Process Analog Input (PAI)
This information applies to CompactLogix 5380P, ControlLogix 5580P, and ControlLogix 5590P
controllers.
The Process Analog Input (PAI) instruction monitors an analog input and checks for alarm conditions. Use the PAI instruction to process a signal from a channel of an analog input module. Use the PAI instruction with any analog (REAL) signal.
The PAI instruction:
- Monitors one analog input channel.
- Scales the input Process Value (PV) from raw, input card units to engineering display units.
- Filters PV to reduce signal noise.
- Monitors PV source, PV quality and PV out-of-range condition.
- Overrides input PV in maintenance.
- Supports virtual PV for use in instruction testing, demonstration, or operator training.
- Calculates the PV deviation from reference, or setpoint, value.
- Calculates the PV rate of change.
- Captures Min and Max PV excursion values.
- Triggers alarms on PV failure, PV level, and PV deviation from the reference and PV rate of change.
Available Languages
Ladder Diagram

Function Block Diagram

Structured Text
PAI(PAI tag, BusObj);
Operands
IMPORTANT:
Unexpected operation may occur if:
- Output tag operands are overwritten.
- Members of a structure operand are overwritten.
- Except when specified, structure operands are shared by multiple instructions.
There are data conversion rules for mixing numeric data types within an instruction. See Data conversions.
Configuration Operands
Operand | Type | Format | Description |
---|---|---|---|
PlantPAx Control | P_ANALOG_INPUT | tag | Data structure required for proper operation of the instruction. |
BusObj | BUS_OBJ | tag | Bus component |
P_ANALOG_INPUT Structure
Public members are standard, visible tag members that are programmatically accessible. Private, or hidden, members are used in HMI faceplates and are not programmatically accessible. Private members are listed in separate tables after public members.
Public Input Members | Data Type | Description |
---|---|---|
EnableIn | BOOL | Enable input. Ladder Diagram: Corresponds to the rung condition. Default is true. |
Inp_InitializeReq | BOOL | 1 = Request to initialize the instruction. The instruction is normally initialized in instruction first run. Use this request to re-initialize. The instruction clears this operand automatically. Default is true. |
Inp_PVData | REAL | PV signal from sensor or input (PV units). Valid = any float. Default is 4.0. |
Inp_SmartDvcSts | DINT | Current code provided by SMART device on Inp_PVData. The code is copied to Out_SmartDvcSts allowing a user to monitor the device status on HMI for diagnostic lookup purposes. Valid = 0 to maximum positive number. Default is 0. |
Inp_SmartDvcDiagAvailable | BOOL | 1 = SMART Device diagnostics is available. Typically used to indicate device requires action to keep operating as expected. Default is false. |
Inp_ModFault | BOOL | 1 = I/O module failure or module communication status bad,
0 = OK. Default is false. |
Inp_ChanFault | BOOL | 1 = I/O channel fault or failure,
0 = OK. Default is false. |
Inp_OutOfSpec | BOOL | 1 = PV out of specification (PV uncertain, from device). Default is false. |
Inp_FuncCheck | BOOL | 1 = Function check (PV substituted, from device). Default is false. |
Inp_MaintReqd | BOOL | 1 = Maintenance required (from device). Default is false. |
Inp_PVUncertain | BOOL | Indicates the channel data accuracy is undetermined. 1 = The channel data is uncertain. This input sets Sts_PVUncertain if not in Virtual. Default is false. |
Inp_PVNotify | SINT | Related PV object alarm priority and acknowledgement status.
0 = Not in alarm, acknowledged,
1 = Not in alarm, unacknowledged or reset required,
2 = Low severity alarm, acknowledged,
3 = Low severity alarm, unacknowledged,
4 = Medium severity alarm, acknowledged,
5 = Medium severity alarm, unacknowledged,
6 = High severity alarm, acknowledged,
7 = High severity alarm, unacknowledged,
8 = Urgent severity alarm, acknowledged,
9 = Urgent severity alarm, unacknowledged. Default is 0. |
Inp_HiHiGate | BOOL | The gate input used for status detection.
1 = The corresponding analog input threshold monitoring is enabled,
0 = detection is disabled and the corresponding status output is forced off. Default is true. |
Inp_HiGate | BOOL | The gate input used for status detection.
1 = The corresponding analog input threshold monitoring is enabled,
0 = detection is disabled and the corresponding status output is forced off. Default is true. |
Inp_LoGate | BOOL | The gate input used for status detection.
1 = The corresponding analog input threshold monitoring is enabled,
0 = detection is disabled and the corresponding status output is forced off. Default is true. |
Inp_LoLoGate | BOOL | The gate input used for status detection.
1 = The corresponding analog input threshold monitoring is enabled,
0 = detection is disabled and the corresponding status output is forced off. Default is true. |
Inp_HiRoCGate | BOOL | The gate input used for status detection.
1 = The corresponding analog input threshold monitoring is enabled,
0 = detection is disabled and the corresponding status output is forced off. Default is true. |
Inp_HiDevGate | BOOL | The gate input used for status detection.
1 = The corresponding analog input threshold monitoring is enabled,
0 = detection is disabled and the corresponding status output is forced off. Default is true. |
Inp_LoDevGate | BOOL | The gate input used for status detection.
1 = The corresponding analog input threshold monitoring is enabled,
0 = detection is disabled and the corresponding status output is forced off. Default is true. |
Inp_OoRGate | BOOL | The gate input used for status detection.
1 = The corresponding analog input threshold monitoring is enabled,
0 = detection is disabled and the corresponding status output is forced off. Default is true. |
Inp_Reset | BOOL | 1 = Reset shed latches and cleared alarms. Default is false. |
Cfg_AllowDisable | BOOL | 1 = Allow maintenance to disable alarms. Default is true. |
Cfg_AllowShelve | BOOL | 1 = Allow operator to shelve alarms. Default is true. |
Cfg_ClampSB | REAL | Clamping snap-to band, to clamp when PV gets near to limit (% of PV span). Valid = 0.0 to 100.0 percent of span. Default is 0.0. |
Cfg_InpRawMin | REAL | Input (unscaled) minimum for scaling. Must be set to the range of the signal connected to the Inp_PVData (raw PV) input. The input is then scaled to the values set by Cfg_PVEUMin and Cfg_PVEUMax. Valid = any float not equal to Cfg_InpRawMax Default is 4.0. |
Cfg_InpRawMax | REAL | Input (unscaled) maximum for scaling. Must be set to the range of the signal connected to the Inp_PVData (raw PV) input. The input is then scaled to the values set by Cfg_PVEUMin and Cfg_PVEUMax. Valid = any float not equal to Cfg_InpRawMin Default is 20.0. |
Cfg_PVEUMin | REAL | PV (output) minimum for scaling to engineering units. Valid = any float not equal to Cfg_PVEUMax Default is 0.0. |
Cfg_PVEUMax | REAL | PV (output) maximum for scaling to engineering units. Valid = any float not equal
to Cfg_PVEUMin.
TIP:
The analog input instruction supports reverse
scaling. Either the raw (Input) or engineering (Scaled) range can be reversed
(maximum less than minimum).
Default is 100.0. |
Cfg_Ref | REAL | Reference setting for deviation alarms (engineering units). Valid = any float. Default is 0.0. |
Cfg_FiltWLag | REAL | Filter cutoff frequency (radian/second). Valid = any float >= 0.0. Default is 0.0. |
Cfg_FiltOrder | DINT | Filter order: 0 = no filtering, 1 = 1st order low-pass filter, 2 = 2nd order low-pass filter. Default is 0. |
Cfg_RateTime | REAL | Rate of change time base (seconds), use 1.0 for units/second, 60.0 for units/minute, 3600.0 for units/hour, 86400.0 for units/day. Valid = any float greater than zero. Default is 1.0. |
Cfg_PVHiLim | REAL | PV clamping high limit (engineering units). Valid = any float greater than or equal to Cfg_PVLoLim.Default is 1.50E+38. Default is 1.50E+38. |
Cfg_PVLoLim | REAL | PV clamping low limit (engineering units). Valid = any float less than or equal to Cfg_PVHiLim. Default is - 1.5E+38. |
Cfg_PVReplaceVal | REAL | Value to use to replace PV when action = replace (engineering units). Valid = any float. Default is 0.0. |
Cfg_HiHiLim | REAL | High-High status threshold (engineering units). Valid = any float. Default is 1.50E+38. |
Cfg_HiHiDB | REAL | The deadband that is applied to the alarm limit. This is used to prevent a noisy
signal from generating spurious alarms. Valid = any float >= 0.0.
TIP:
If the High-High alarm limit (Cfg_HiHiLim) is
90 and the High-High alarm deadband (Cfg_HiHiDB) is 5, the High-High alarm is
generated when the output (PV filtered, Val) rises above 90 and is cleared once
the output (Val) falls below 85 (90 minus 5).
Default is 1.0. |
Cfg_HiHiGateDly | REAL | The time (seconds) after the gate input activates before the threshold detection is enabled. Valid = 0.0 to 2147483.0 seconds. Default is 0.0. |
Cfg_HiLim | REAL | High status threshold (engineering units). Valid = any float. Default is 1.50E+38. |
Cfg_HiDB | REAL | The deadband that is applied to the alarm limit (engineering units). Default is 1.0. |
Cfg_HiGateDly | REAL | The time (seconds) after the gate input activates before the threshold detection is enabled. Valid = 0.0 to 2147483.0 seconds. Default is 0.0. |
Cfg_LoLim | REAL | Low status threshold (engineering units). Valid = any float. Default is -1.5E+38. |
Cfg_LoDB | REAL | The deadband that is applied to the alarm limit (engineering units). Valid = any float >= 0.0. Default is 1.0. |
Cfg_LoGateDly | REAL | The time (seconds) after the gate input activates before the threshold detection is enabled. Valid = 0.0 to 2147483.0 seconds. Default is 0.0. |
Cfg_LoLoLim | REAL | Low-Low status threshold (engineering units). Valid = any float. Default is -1.5E+38. |
Cfg_LoLoDB | REAL | The deadband that is applied to the alarm limit (engineering units). Default is 1.0. |
Cfg_LoLoGateDly | REAL | The time (seconds) after the gate input activates before the threshold detection is enabled. Valid = 0.0 to 2147483.0 seconds. Default is 0.0. |
Cfg_HiRoCLim | REAL | High rate of change status threshold (engineering units). Valid = any float >= 0.0. Default is 1.50E+38. |
Cfg_HiRoCDB | REAL | The deadband that is applied to the alarm limit (engineering units). Valid any float >= 0.0 and <Cfg_HiRoCLim. If Cfg_HiRoCLim=0.0 then the only valid setting is Cfg_HiRoCDB=0.0. Default is 1.0. |
Cfg_HiRoCGateDly | REAL | The time (seconds) after the gate input activates before the threshold detection is enabled. Valid = 0.0 to 2147483.0 seconds. Default is 0.0. |
Cfg_HiDevLim | REAL | High deviation status threshold (engineering units). Valid = any float >= 0.0. Default is 1.50E+38. |
Cfg_HiDevDB | REAL | The deadband that is applied to the alarm limit (engineering units). Valid = any float >= 0.0. Default is 1.0. |
Cfg_HiDevGateDly | REAL | The time (seconds) after the gate input activates before the threshold detection is enabled. Valid = 0.0 to 2147483.0 seconds. Default is 0.0. |
Cfg_LoDevLim | REAL | Low Deviation status threshold (engineering units). Valid = any float <= 0.0. Default is -1.5E+38. |
Cfg_LoDevDB | REAL | The deadband that is applied to the alarm limit (engineering units). Valid = any float >= 0.0. Default is 1.0. |
Cfg_LoDevGateDly | REAL | The time (seconds) after the gate input activates before the threshold detection is enabled. Valid = 0.0 to 2147483.0 seconds. Default is 0.0. |
Cfg_OoRHiLim | REAL | High out of range status threshold (raw units). Valid = any float. Default is 20.633333. |
Cfg_OoRLoLim | REAL | Low out of range status threshold (raw units). Valid = any float. Default is 3.6666667. |
Cfg_OoRDB | REAL | The deadband that is applied to the alarm limit (raw units). Valid = any float >= 0.0. Default is 0.06666667. |
Cfg_OoRGateDly | REAL | The time (seconds) after the gate input activates before the threshold detection is enabled. Valid = 0.0 to 2147483.0 seconds. Default is 0.0. |
Cfg_OoROnDly | REAL | The minimum time (seconds) the gated raw PV must remain above the upper (Cfg_OoRHiLim) or below the lower (Cfg_OoRLoLim) limit for the status Sts_OoR to be set. On-delay time is used to avoid unnecessary alarm when the raw PV only briefly overshoots Cfg_OoRHiLim or undershoots Cfg_OoRLoLim. Valid = 0.0 to 2147483.0 seconds. Default is 0.0. |
Cfg_OoROffDly | REAL | The time (second) the gated raw PV must stay within each status threshold to
clear the status. Off-delay time is used to reduce chattering alarm.
TIP:
If Cfg_OoROffDly is five seconds, the gated
raw PV must be below the status limit (Cfg_OoRHiLim) minus deadband (Cfg_OoRDB)
for five seconds before the status is returned to normal. Valid = 0.0 to 2147483.0
seconds.
Default is 0.0. |
Cfg_StuckTime | REAL | Time with no change in input to raise stuck status (second). Valid = 0.0 to 2147483.0 seconds. Default is 60.0. |
Cfg_InpOoRAction | SINT | PV action on out of range:
1 = Pass input PV through unchanged,
2 = Hold last good PV value,
3 = Replace PV value with Cfg_PVReplaceVal. Default is 1. |
Cfg_InpOoRQual | SINT | Out of range flag as:
1 = Good,
2 = Uncertain,
3 = Bad. Default is 3. |
Cfg_InpStuckAction | SINT | PV action on stuck (unchanging):
1 = Pass input PV through unchanged,
2 = Hold last good PV value,
3 = Replace PV value with Cfg_PVReplaceVal. Default is 1. |
Cfg_InpStuckQual | SINT | Stuck (unchanging) flag as:
1 = Good,
2 = Uncertain,
3 = Bad. Default is 1. |
Cfg_InpNaNAction | SINT | PV action on not a number:
1 = Pass input PV through unchanged,
2 = Hold last good PV value,
3 = Replace PV value with Cfg_PVReplaceVal. Default is 2. |
Cfg_InpNaNQual | SINT | PV not a number flag as:
1 = Good,
2 = Uncertain,
3 = Bad. Default is 3. |
Cfg_ModFaultAction | SINT | PV action on I/O module fault:
1 = Pass input PV through unchanged,
2 = Hold last good PV value,
3 = Replace PV value with Cfg_PVReplaceVal. Default is 2. |
Cfg_ModFaultQual | SINT | I/O module fault Flag as:
1 = Good,
2= Uncertain,
3 = Bad. Default is 3. |
Cfg_ChanFaultAction | SINT | PV action on channel fault:
1 = Pass input PV through unchanged,
2 = Hold last good PV value,
3 = Replace PV value with Cfg_PVReplaceVal. Default is 2. |
Cfg_ChanFaultQual | SINT | I/O channel fault flag as:
1 = Good,
2 = Uncertain,
3 = Bad. Default is 3. |
Cfg_OutOfSpecAction | SINT | PV action on out of spec (from device):
1 = Pass input PV through unchanged,
2 = Hold last good PV value,
3 = Replace PV value with Cfg_PVReplaceVal. Default is 1. |
Cfg_OutOfSpecQual | SINT | Inp_PVUncertain flag as:
1 = Good,
2 = Uncertain,
3 = Bad. Default is 2. |
Cfg_FuncCheckAction | SINT | PV action on function check (from device):
1 = Pass input PV through unchanged,
2 = Hold last good PV value,
3 = Replace PV value with Cfg_PVReplaceVal. Default is 3. |
Cfg_FuncCheckQual | SINT | Function check flag as:
1 = Good,
2 = Uncertain,
3 = Bad. Default is 3. |
Cfg_MaintReqdAction | SINT | PV action on maintenance required (from device):
1 = Pass input PV through unchanged,
2 = Hold last good PV value,
3 = Replace PV value with Cfg_PVReplaceVal. Default is 3. |
Cfg_MaintReqdQual | SINT | Maintenance required flag as:
1 = Good,
2 = Uncertain,
3 = Bad. Default is 3. |
Cfg_CfgErrAction | SINT | PV action on Instruction configuration error:
1 = Pass input PV through unchanged,
2 = Hold last good PV value,
3 = Replace PV value with Cfg_PVReplaceVal. Default is 3. |
Cfg_CfgErrQual | SINT | Instruction configuration error flag as:
1 = Good,
2 = Uncertain,
3 = Bad. Default is 3. |
Cfg_CtrlHiHiLim | REAL | Current high-high control threshold (engineering units). Valid = any float. Default is 1.50E+38. |
Cfg_CtrlHiHiDB | REAL | High-High control deadband (engineering units). Valid = any float >= 0.0. Default is 1.0. |
Cfg_CtrlHiLim | REAL | Current high control threshold (engineering units). Valid = any float. Default is 1.50E+38. |
Cfg_CtrlHiDB | REAL | High control deadband (engineering units). Valid = any float >= 0.0. Default is 1.0. |
Cfg_CtrlLoLim | REAL | Current low control threshold (engineering units). Valid = any float. Default is -1.5E+38. |
Cfg_CtrlLoDB | REAL | Low control deadband (engineering units). Valid = any float >= 0.0. Default is 1.0. |
Cfg_CtrlLoLoLim | REAL | Current low-low control threshold (engineering units). Valid = any float. Default is -1.5E+38. |
Cfg_CtrlLoLoDB | REAL | Low-Low control deadband (engineering units). Valid = any float >= 0.0. Default is 1.0. |
Cfg_HasSmartDvc | BOOL | 1 = Enable a button on the HMI that could be used to call up a SMART Device faceplate (diagnostics). Default is false. |
Cfg_HasRoC | BOOL | 1 = PV rate of change made visible in HMI. Default is false. |
Cfg_HasDev | BOOL | 1 = PV Deviation made visible in HMI. Default is false. |
Cfg_HasMoreObj | BOOL | 1 = Tells HMI an object with more info is available. Default is false. |
Cfg_HasOutNav | BOOL | 1 = Tells HMI to enable navigation to a connected output object,
0 = No connected output object. Default is false. |
Cfg_HasPVNav | BOOL | 1 = Tells HMI to enable navigation to a connected process variable object. Default is false. |
Cfg_HasHistTrend | SINT | Has Historical Trend. This enables navigation to the Device Historical Trend Faceplate from the HMI.
0 = No external historical trend,
1 = Datalog historical trend,
2 = Historian historical trend. Default is 0. |
Cfg_FailOnUncertain | BOOL | 1 = Raise Sts_Fail (and fail alarm) if PV quality is uncertain,
0 = Raise Sts_Fail (and fail alarm) only if PV quality is bad (scaling configuration error, PV is NaN or Inf, I/O fault or raw PV is out of range. Default is false. |
Cfg_NoSubstPV | BOOL | Disables the maintenance substitution feature.
0 = The Substitute PV Maintenance function is enabled,
1 = The Substitute PV Maintenance function is disabled. When Cfg_NoSubstPV is 0, the commands MCmd_SubstPV and MCmd_InpPV are used to select the input PV or the substitute PV. Sts_SubstPV is set to 1 when the substitute PV is selected. Default is false. |
Cfg_SetTrack | BOOL | 1 = Set_VirtualPV tracks Val_InpPV in virtual. MSet_SubstPV tracks Val_InpPV when substitution is not active. 0 = No tracking. Default is true. |
Cfg_SclngTyp | SINT | Scaling Type
0 = none,
1 = Linear,
2 = Square Root. Default is 1. |
Cfg_PVDecPlcs | SINT | Number of decimal places for process variable display. Valid = 0 to 6. Default is 2. |
Cfg_CnfrmReqd | SINT | Operator command confirmation required. Represents the type of command confirmation required.
0 = None,
1 = Command confirmation required,
2 = Performer e-signature required, 3 = Performer and approver e-signature required. Default is 0. |
PSet_Owner | DINT | Program owner request ID (non-zero) or release (zero). Default is 0. |
Set_VirtualPV | REAL | PV used in virtual (Sts_Virtual = 1) (engineering units). Default is 0.0. |
PCmd_ClearCapt | BOOL | Set PCmd_ClearCapt to 1 to clear the captured minimum/maximum PV excursion values. The instruction clears this operand automatically. Default is false. |
PCmd_Reset | BOOL | Program command to reset all alarms and latched shed conditions requiring reset. The instruction clears this operand automatically. Default is false. |
PCmd_Physical | BOOL | Program command to select Physical device operation (not simulated). The instruction clears this operand automatically. Default is false. |
PCmd_Virtual | BOOL | Program command to select Virtual (simulated) device operation. The instruction clears this operand automatically. Default is false. |
XCmd_ClearCapt | BOOL | External command to clear the captured minimum/maximum PV excursion values. The instruction clears this operand automatically. Default is false. |
XCmd_Reset | BOOL | External command to reset all alarms and latched shed conditions. The instruction clears this operand automatically. Default is false. |
XCmd_ResetAckAll | BOOL | External command to acknowledge and reset all alarms and latched shed conditions. The instruction clears this operand automatically. Default is false. |
Public Output Members | Data Type | Description |
---|---|---|
EnableOut | BOOL | This output state always reflects EnableIn input state. |
Val | REAL | Analog input value in engineering units (after Substitute PV, if used). Extended Properties of this member: Units - Engineering units (text) used for the analog input. |
Val_InpPV | REAL | Analog input value in engineering units (actual, before Substitute PV selection). |
Val_RoC | REAL | Analog value Rate of Change (engineering units/rate time). |
Val_Dev | REAL | Calculated deviation from reference (engineering units). |
Val_PVMinCapt | REAL | Captured PV minimum (excursion) since last cleared (engineering units). Default is 1.5E+38. |
Val_PVMaxCapt | REAL | Captured PV maximum (excursion) since last cleared (engineering units). Default is -1.5E+38. |
Val_PVEUMin | REAL | Minimum of scaled range = MIN (Cfg_PVEUMin, Cfg_PVEUMax). |
Val_PVEUMax | REAL | Maximum of scaled range = MAX (Cfg_PVEUMin, Cfg_PVEUMax). |
Out_SmartDvcSts | DINT | Status code of a SMART Device provided by Inp_SmartDvcSts. Out_SmartDvcSts is a copy of Inp_SmartDvcSts. |
Sts_Initialized | BOOL | 1 = Instruction is initialized. Use Inp_InitializeReq to reinitialize. |
Sts_SmartDvcDiagAvailable | BOOL | 1 = Diagnostics of a SMART Device is currently available. Typically used to indicate device requires action to keep operating as expected. Sts_SmartDvcDiagAvailable is a copy of Inp_SmartDvcDiagAvailable. |
Sts_PVGood | BOOL | 1 = PV quality is Good (not flagged as Bad or Uncertain). |
Sts_PVUncertain | BOOL | Indicates the channel data accuracy is undetermined. 1 = The channel data is uncertain. This output is set by Inp_PVUncertain (if not in Virtual). |
Sts_PVBad | BOOL | 1 = PV quality is flagged as Bad. |
Sts_InpStuck | BOOL | 1 = Input is stuck (unchanging). |
Sts_InpNaN | BOOL | 1 = Input is not a number (floating point exception). |
Sts_OutOfSpec | BOOL | 1 = Working outside specifications (from device). |
Sts_FuncCheck | BOOL | 1 = Function check (PV simulated/replaced at device). |
Sts_MaintReqd | BOOL | 1 = Maintenance is required (from device). |
Sts_UseInp | BOOL | 1 = Using input to calculate PV (not replaced or held). |
Sts_HoldLast | BOOL | 1 = Analog PV being held at last good value. |
Sts_Clamped | BOOL | 1 = Analog PV being clamped at Low or High Limit. |
Sts_Replaced | BOOL | 1 = Analog PV being replaced with configured value. |
Sts_SubstPV | BOOL | 1 = Using substitute PV (Override). |
Sts_InpPV | BOOL | 1 = Using input PV (Normal). |
Sts_Virtual | BOOL | 1 = Using virtual PV instead of the input from the device (Inp_PVData) to calculate output. 0 = The instruction uses input operand Inp_PVData to calculate output. Sts_Virtual is a copy of Inp_Virtual. |
SrcQ_IO | SINT | Source and quality of primary input or output (enumerated): 0 = Good, live, confirmed good, 1 = Good, live, assumed good, 2 = Good, no feedback, assumed good, 8 = Test, virtualized, 9 = Test, loopback, 10 = Test, manually entered, 16 = Uncertain, live, off-spec, 17 = Uncertain, substituted at device or bus, 18 = Uncertain, substituted at instruction, 19 = Uncertain, using last known good, 20 = Uncertain, using replacement value, 32 = Bad, signal failure, 33 = Bad, channel fault, 34 = Bad, module or communication fault, 35 = Bad, invalid configuration. |
SrcQ | SINT | Source and quality of primary value or status (enumerated): 0 = Good, live, confirmed good, 1 = Good, live, assumed good, 2 = Good, no feedback, assumed good, 8 = Test, virtualized, 9 = Test, loopback, 10 = Test, manually entered, 16 = Uncertain, live, off-spec, 17 = Uncertain, substituted at device or bus, 18 = Uncertain, substituted at instruction, 19 = Uncertain, using last known good, 20 = Uncertain, using replacement value, 32 = Bad, signal failure, 33 = Bad, channel fault, 34 = Bad, module or communication fault, 35 = Bad, invalid configuration. |
Sts_bSts | SINT | Device confirmed status: 0 = PV Good, Sts_bSts.0: PV Uncertain, Sts_bSts.1: PV Bad, Sts_bSts.2: PV Substituted. PV is Good if Sts_PVUncertain = 0 and Sts_PVBad = 0, PV is Uncertain if Sts_PVUncertain = 1, PV is Bad if Sts_PVBad = 1, PV is Substituted if Sts_SubstPV or Sts_Virtual = 1. |
Sts_bFault | INT | Device fault status: 0 = None, Sts_bFault.0: Low, Sts_bFault.1: High, Sts_bFault.2: Low Deviation, Sts_bFault.3: High Deviation, Sts_bFault.4: Low Low, Sts_bFault.5: High High, Sts_bFault.6: High Rate of Change, Sts_bFault.7: Fail, Sts_bFault.8: Configuration Error. |
Sts_eNotify | SINT | All alarm status enumerated values: 0 = Not in alarm, acknowledged, 1 = Not in alarm, unacknowledged or reset required, 2 = Low severity alarm, acknowledged, 3 = Low severity alarm, unacknowledged, 4 = Medium severity alarm, acknowledged, 5 = Medium severity alarm, unacknowledged, 6 = High severity alarm, acknowledged, 7 = High severity alarm, unacknowledged, 8 = Urgent severity alarm, acknowledged, 9 = Urgent severity alarm, unacknowledged. |
Sts_eNotifyAll | SINT | All alarm status enumerated values including related objects: 0 = Not in alarm, acknowledged, 1 = Not in alarm, unacknowledged or reset required, 2 = Low severity alarm, acknowledged, 3 = Low severity alarm, unacknowledged, 4 = Medium severity alarm, acknowledged, 5 = Medium severity alarm, unacknowledged, 6 = High severity alarm, acknowledged, 7 = High severity alarm, unacknowledged, 8 = Urgent severity alarm, acknowledged, 9 = Urgent severity alarm, unacknowledged. |
Sts_eNotifyHiHi | SINT | HiHi alarm status enumerated values: 0 = Not in alarm, acknowledged, 1 = Not in alarm, unacknowledged or reset required, 2 = Low severity alarm, acknowledged, 3 = Low severity alarm, unacknowledged, 4 = Medium severity alarm, acknowledged, 5 = Medium severity alarm, unacknowledged, 6 = High severity alarm, acknowledged, 7 = High severity alarm, unacknowledged, 8 = Urgent severity alarm, acknowledged, 9 = Urgent severity alarm, unacknowledged. |
Sts_eNotifyHi | SINT | Hi alarm status enumerated values: 0 = Not in alarm, acknowledged, 1 = Not in alarm, unacknowledged or reset required, 2 = Low severity alarm, acknowledged, 3 = Low severity alarm, unacknowledged, 4 = Medium severity alarm, acknowledged, 5 = Medium severity alarm, unacknowledged, 6 = High severity alarm, acknowledged, 7 = High severity alarm, unacknowledged, 8 = Urgent severity alarm, acknowledged, 9 = Urgent severity alarm, unacknowledged. |
Sts_eNotifyLo | SINT | Lo alarm status enumerated values: 0 = Not in alarm, acknowledged, 1 = Not in alarm, unacknowledged or reset required, 2 = Low severity alarm, acknowledged, 3 = Low severity alarm, unacknowledged, 4 = Medium severity alarm, acknowledged, 5 = Medium severity alarm, unacknowledged, 6 = High severity alarm, acknowledged, 7 = High severity alarm, unacknowledged, 8 = Urgent severity alarm, acknowledged, 9 = Urgent severity alarm, unacknowledged. |
Sts_eNotifyLoLo | SINT | LoLo alarm status enumerated values: 0 = Not in alarm, acknowledged, 1 = Not in alarm, unacknowledged or reset required, 2 = Low severity alarm, acknowledged, 3 = Low severity alarm, unacknowledged, 4 = Medium severity alarm, acknowledged, 5 = Medium severity alarm, unacknowledged, 6 = High severity alarm, acknowledged, 7 = High severity alarm, unacknowledged, 8 = Urgent severity alarm, acknowledged, 9 = Urgent severity alarm, unacknowledged. |
Sts_eNotifyHiRoC | SINT | HiRoC alarm status enumerated values: 0 = Not in alarm, acknowledged, 1 = Not in alarm, unacknowledged or reset required, 2 = Low severity alarm, acknowledged, 3 = Low severity alarm, unacknowledged, 4 = Medium severity alarm, acknowledged, 5 = Medium severity alarm, unacknowledged, 6 = High severity alarm, acknowledged, 7 = High severity alarm, unacknowledged, 8 = Urgent severity alarm, acknowledged, 9 = Urgent severity alarm, unacknowledged. |
Sts_eNotifyHiDev | SINT | HiDev alarm status enumerated values: 0 = Not in alarm, acknowledged, 1 = Not in alarm, unacknowledged or reset required, 2 = Low severity alarm, acknowledged, 3 = Low severity alarm, unacknowledged, 4 = Medium severity alarm, acknowledged, 5 = Medium severity alarm, unacknowledged, 6 = High severity alarm, acknowledged, 7 = High severity alarm, unacknowledged, 8 = Urgent severity alarm, acknowledged, 9 = Urgent severity alarm, unacknowledged. |
Sts_eNotifyLoDev | SINT | LoDev alarm status enumerated values: 0 = Not in alarm, acknowledged, 1 = Not in alarm, unacknowledged or reset required, 2 = Low severity alarm, acknowledged, 3 = Low severity alarm, unacknowledged, 4 = Medium severity alarm, acknowledged, 5 = Medium severity alarm, unacknowledged, 6 = High severity alarm, acknowledged, 7 = High severity alarm, unacknowledged, 8 = Urgent severity alarm, acknowledged, 9 = Urgent severity alarm, unacknowledged. |
Sts_eNotifyFail | SINT | Fail alarm status enumerated values: 0 = Not in alarm, acknowledged, 1 = Not in alarm, unacknowledged or reset required, 2 = Low severity alarm, acknowledged, 3 = Low severity alarm, unacknowledged, 4 = Medium severity alarm, acknowledged, 5 = Medium severity alarm, unacknowledged, 6 = High severity alarm, acknowledged, 7 = High severity alarm, unacknowledged, 8 = Urgent severity alarm, acknowledged, 9 = Urgent severity alarm, unacknowledged. |
Sts_UnackAlmCount | DINT | Count of unacknowledged alarms. |
Sts_MaintByp | BOOL | 1 = The Device has a maintenance bypass function active. |
Sts_Err | BOOL | 1 = Error in configuration: See detail bits (Sts_Errxxx) for reason. |
Sts_ErrRaw | BOOL | 1 = Error in configuration: Raw input scaling Min = Max. |
Sts_ErrEU | BOOL | 1 = Error in configuration: Scaled EU Min = Max. |
Sts_ErrFiltWLag | BOOL | 1 = Error in configuration: Filter cutoff frequency. |
Sts_ErrFiltOrder | BOOL | 1 = Error in configuration: Filter order. |
Sts_ErrRateTime | BOOL | 1 = Error in configuration: PV Rate of Change time base. |
Sts_ErrHiHiDB | BOOL | 1 = Error in configuration: Cfg_HiHiDB deadband is < 0.0. |
Sts_ErrHiHiGateDly | BOOL | 1 = Invalid timer preset (use 0.0 to 2147483.0). |
Sts_ErrHiDB | BOOL | 1 = Error in configuration: Cfg_HiDB deadband is < 0.0. |
Sts_ErrHiGateDly | BOOL | 1 = Invalid timer preset (use 0.0 to 2147483.0). |
Sts_ErrLoDB | BOOL | 1 = Error in configuration: Cfg_LoDB deadband is < 0.0. |
Sts_ErrLoGateDly | BOOL | 1 = Invalid timer preset (use 0.0 to 2147483.0). |
Sts_ErrLoLoDB | BOOL | 1 = Error in configuration: Cfg_LoLoDB deadband is < 0.0. |
Sts_ErrLoLoGateDly | BOOL | 1 = Invalid timer preset (use 0.0 to 2147483.0). |
Sts_ErrHiRoCDB | BOOL | 1 = Error in configuration: Cfg_HiRoCDB deadband is invalid. |
Sts_ErrHiRoCGateDly | BOOL | 1 = Invalid timer preset (use 0.0 to 2147483.0). |
Sts_ErrHiDevDB | BOOL | 1 = Error in configuration: Cfg_HiDevDB deadband is < 0.0. |
Sts_ErrHiDevGateDly | BOOL | 1 = Invalid timer preset (use 0.0 to 2147483.0). |
Sts_ErrLoDevDB | BOOL | 1 = Error in configuration: Cfg_LoDevDB deadband is < 0.0. |
Sts_ErrLoDevGateDly | BOOL | 1 = Invalid timer preset (use 0.0 to 2147483.0). |
Sts_ErrOoRDB | BOOL | 1 = Error in configuration: Cfg_OoRDB deadband is < 0.0. |
Sts_ErrOoRGateDly | BOOL | 1 = Invalid timer preset (use 0.0 to 2147483.0). |
Sts_ErrOoROnDly | BOOL | 1 = Invalid timer preset (use 0.0 to 2147483.0). |
Sts_ErrOoROffDly | BOOL | 1 = Invalid timer preset (use 0.0 to 2147483.0). |
Sts_ErrStuckTime | BOOL | 1 = Invalid timer preset (use 0.0 to 2147483.0). |
Sts_ErrCmdCnfrmTimeOutTime | BOOL | 1 = Error in configuration: Command confirmation timer preset (use 0.0 to 2147483.0). |
Sts_ErrAlm | BOOL | 1 = Error in tag-based alarm settings. |
Sts_Alm | BOOL | 1 = An alarm is active. |
Sts_AlmInh | BOOL | 1 = An alarm is shelved or disabled. |
Sts_IOFault | BOOL | IO Fault status is set to 1 if there is a Module fault (Inp_ModFault = 1) or Channel fault (Inp_ChanFault = 1) and PV is not virtual. |
Sts_HiHiCmp | BOOL | PV comparison result, 1 = High-High. |
Sts_HiHiGate | BOOL | PV High-High gate delay status, 1 = done. |
Sts_HiHi | BOOL | 1 = Analog input is above High-High limit. There is a predefined default discrete tag-based alarm for the status. Set standard configuration members of the discrete tag-based alarm. Access alarm elements using this format: PAITag.@Alarms.Alm_HiHi.AlarmElement |
Sts_HiCmp | BOOL | PV comparison result 1 = High. |
Sts_HiGate | BOOL | PV High gate delay status, 1 = done. |
Sts_Hi | BOOL | 1 = Analog input is above High limit. There is a predefined default discrete tag-based alarm for the status. Set standard configuration members of the discrete tag-based alarm. Access alarm elements using this format: PAITag.@Alarms.Alm_Hi.AlarmElement |
Sts_LoCmp | BOOL | PV comparison result 1 = Low. |
Sts_LoGate | BOOL | PV Low gate delay status, 1 = done. |
Sts_Lo | BOOL | 1 = Analog input is below Low limit. There is a predefined default discrete tag-based alarm for the status. Set standard configuration members of the discrete tag-based alarm. Access alarm elements using this format: PAITag.@Alarms.Alm_Lo.AlarmElement |
Sts_LoLoCmp | BOOL | PV comparison result 1 = Low-Low. |
Sts_LoLoGate | BOOL | PV Low-Low gate delay, status 1 = done. |
Sts_LoLo | BOOL | 1 = Analog input is below Low-Low limit. There is a predefined default discrete tag-based alarm for the status. Set standard configuration members of the discrete tag-based alarm. Access alarm elements using this format: PAITag.@Alarms.Alm_LoLo.AlarmElement |
Sts_HiRoCCmp | BOOL | PV comparison result 1 = High Rate of Change. |
Sts_HiRoCGate | BOOL | PV High Rate of Change gate delay status, 1 = done. |
Sts_HiRoC | BOOL | 1 = Analog input Rate of Change is above High limit. There is a predefined default discrete tag-based alarm for the status. Set standard configuration members of the discrete tag-based alarm. Access alarm elements using this format: PAITag.@Alarms.Alm_HiRoC.AlarmElement |
Sts_HiDevCmp | BOOL | PV comparison result 1 = High Deviation. |
Sts_HiDevGate | BOOL | PV High Deviation gate delay, status 1 = done. |
Sts_HiDev | BOOL | 1 = Analog input Deviation is above High limit. There is a predefined default discrete tag-based alarm for the status. Set standard configuration members of the discrete tag-based alarm. Access alarm elements using this format: PAITag.@Alarms.Alm_HiDev.AlarmElement |
Sts_LoDevCmp | BOOL | PV comparison result, 1 = Low Deviation. |
Sts_LoDevGate | BOOL | PV Low Deviation delay status, 1 = done. |
Sts_LoDev | BOOL | 1 = Analog input Deviation is below Low limit. There is a predefined default discrete tag-based alarm for the status. Set standard configuration members of the discrete tag-based alarm. Access alarm elements using this format: PAITag.@Alarms.Alm_LoDev.AlarmElement |
Sts_OoRHiCmp | BOOL | PV comparison result, 1 = High Out of Range. |
Sts_OoRLoCmp | BOOL | PV comparison result, 1 = Low Out of Range. |
Sts_OoRCmp | BOOL | PV comparison result, 1 = Out of Range. |
Sts_OoRGate | BOOL | PV Out of Range gate delay status, 1 = done. |
Sts_OoR | BOOL | 1 = Analog raw input is above High raw limit or below Low raw limit. |
Sts_Fail | BOOL | 1 = Analog input failed. At least one of the following conditions holds: PV scaling configuration error, raw PV is out of range or not a number, input module or input channel fault, device reports PV uncertain (if configured for). There is a predefined default discrete tag-based alarm for the status. Set standard configuration members of the discrete tag-based alarm. Access alarm elements using this format: PAITag.@Alarms.Alm_Fail.AlarmElement |
Sts_CnfrmOperCmdReq | BOOL | 1 = Operator command request is awaiting confirmation. |
Sts_RdyAck | BOOL | 1 = An alarm is ready to be acknowledged. |
Sts_RdyReset | BOOL | 1 = A latched alarm or shed condition is ready to be reset. |
XRdy_ClearCapt | BOOL | 1 = Ready for XCmd_ClearCapt, enable HMI button. |
XRdy_Reset | BOOL | 1 = Ready for XCmd_Reset, enable HMI button. |
XRdy_ResetAckAll | BOOL | 1 = Ready for XCmd_ResetAckAll, enable HMI button. |
Val_Owner | DINT | Current object owner ID (0 = not owned). |
Private Input Members | Data Type | Description |
---|---|---|
MSet_SubstPV | REAL | Maintenance-entered substitute PV in engineering units that overrides input PV when MCmd_SubstPV is 1. If not using the substitute (MCmd_SubstPV is false), the MSet_SubstPV setting tracks the Out value for bumpless transfer from input PV to substitute PV. Default = 0.0. |
MCmd_SubstPV | BOOL | Maintenance command to use Substitute PV. The instruction clears this operand automatically. Default is false. |
MCmd_InpPV | BOOL | Maintenance command to use Input PV (normal). The instruction clears this operand automatically. Default is false. |
OCmd_ClearCapt | BOOL | Operator command to clear the captured minimum/maximum PV excursion values. The instruction clears this operand automatically. Default is false. |
OCmd_Reset | BOOL | Operator command to reset all alarms and latched shed conditions. The instruction clears this operand automatically. Default is false. |
OCmd_ResetAckAll | BOOL | Operator command to acknowledge and reset all alarms and latched shed conditions. The use of OCmd_ResetAckAll is restricted to HMI. The instruction clears this operand automatically. Default is false. |
OCmd_CmdCncl | BOOL | Operator command to cancel command request. The instruction clears this operand automatically. Default is false. |
OCmd_CmdCnfrm | BOOL | Operator command to confirm command request. The instruction clears this operand automatically. Default is false. |
Private Output Members | Data Type | Description |
---|---|---|
HMI_BusObjIndex | DINT | HMI bus object index. |
MRdy_SubstPV | BOOL | 1 = Ready for MCmd_SubstPV. |
MRdy_InpPV | BOOL | 1 = The instruction is ready for MCmd_InpPV command. |
ORdy_ClearCapt | BOOL | 1 = Ready for OCmd_ClearCapt, enable HMI button. |
ORdy_Reset | BOOL | 1 = A latched alarm or shed condition is ready to be reset. |
ORdy_ResetAckAll | BOOL | 1 = A latched alarm or shed condition is ready to be reset or acknowledged. |
Public InOut Members | Data Type | Description |
---|---|---|
BusObj | BUS_OBJ | Bus component. |
BUS_OBJ Structure
The BUS_OBJ structure links the analog input instruction to other devices and instructions in a complex control strategy, typically into a hierarchy. A Bus Object rolls up status and alarm information from lower level devices to higher level control and fans out commands from higher level control to lower level devices. Items link to the bus by referencing a single member of the BUS_OBJ array associated with the bus.
This parameter links the instruction to an external tag that contains necessary data for the instruction to operate. The external tag must be of the data type shown, or may be NULL. If NULL, the Bus functions of this instruction are not available.
Members | Data Type | Description |
---|---|---|
Inp_Cmd | DINT | Input to assert commands |
Out_Cmd | DINT | Resultant commands |
Inp_CmdLLH | DINT | Input for level normally high commands |
Out_CmdLLH | DINT | Resultant line level high commands |
Inp_Sts | DINT | Input to assert status |
Out_Sts | DINT | Resultant status |
Inp_CmdAck | DINT | Input to assert a command acknowledgement |
Out_CmdAck | DINT | Resultant command acknowledgements |
Inp_SeverityMax | DINT | Input: maximum alarm severity |
Out_SeverityMax | DINT | Resultant of maximum alarm severity |
Cfg_CmdMask | DINT | Propagation mask for commands |
Cfg_CmdLLHMask | DINT | Propagation mask for line level high commands |
Cfg_StsMask | DINT | Propagation mask for status |
Ref_Index | DINT | Bus array index |
Alarms
Discrete tag-based alarms are defined for these members.
Member | Alarm Name | Description |
---|---|---|
Sts_Fail | Alm_Fail | Raised when any of the following is true:
|
Sts_HiHi | Alm_HiHi | Raised when the PV is above the High-High threshold and the associated gate is opened (Inp_HiHiGate = 1). The threshold, deadband, and gate delay are set in alarm configuration. |
Sts_Hi | Alm_Hi | Raised when the PV is above the High threshold and the associated gate is opened (Inp_HiGate = 1). The threshold, deadband, and gate delay are set in alarm configuration. |
Sts_Lo | Alm_Lo | Raised when the PV is below the Low threshold and the associated gate is opened (Inp_LoGate = 1). The threshold, deadband, and gate delay are set in alarm configuration. |
Sts_LoLo | Alm_LoLo | Raised when the PV is below the Low-Low threshold and the associated gate is opened (Inp_LoLoGate = 1). The threshold, deadband, and gate delay are set in alarm configuration. |
Sts_HiDev | Alm_HiDev | Raised when the amount by which the PV exceeds the setpoint or reference is above the High Deviation threshold while the associated gate is opened (Inp_HiDevGate = 1). The threshold, deadband, and gate delay are set in alarm configuration. |
Sts_LoDev | Alm_LoDev | Raised when the amount by which the PV exceeds the setpoint or reference is below the Low Deviation threshold while the associated gate is opened (Inp_LoDevGate = 1). Since the threshold is a negative number, this is the amount the PV falls below the setpoint or reference. The threshold, deadband, and gate delay are set in alarm configuration. |
Sts_HiRoC | Alm_HiRoC | Raised when the amount by which the absolute value of PV rate of change exceeds High Rate of Change limit while the associated gate is opened (Inp_HiRoCGate = 1). The threshold, deadband, and gate delay are set in alarm configuration. |
Mark the alarm as used or unused and set standard configuration members of the discrete tag-based alarm. Access alarm elements using this format:
PAITag.@Alarms.AlarmName.AlarmElement
- There is a Program command that enables to Reset all alarms of the instruction (Alarm Set) at the same time.
- There are Operator commands that enable to Reset, and Reset&Acknowledge all alarms of the instruction (Alarm Set) at the same time.
- There are External commands that enable to Reset, and Reset&Acknowledge all alarms of the instruction (Alarm Set) at the same time.

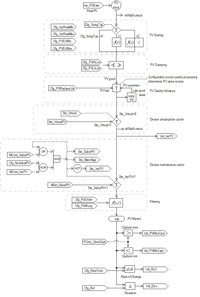
These diagrams show how Fail, High High, High, Low, Low Low, High Deviation, Low Deviation and High Rate of Change alarm conditions are calculated in the PAI instruction.








Operation
The PAI instruction:
- Monitors one analog input channel for the following conditions:
- Invalid configuration of the instruction (scaling configuration error)
- I/O channel fault
- I/O module fault
- Input not-a-number (floating-point exception)
- Raw input out of range
- Input stuck (unchanging)
- Out of specification (uncertain) – reported from the device
- Function check (substitute PV entered manually) - reported from the device
- Maintenance required - reported from the device
- For each condition, takes these actions:
- Pass the PV through unchanged
- Use the last good PV value
- Apply a configured replacement PV value
- Scales the input value from raw (input card) units to engineering (display) units:
- Linear scaling (optional)
- Square root characterized scaling (optional).TIP: Square root characterized scaling is typically used with orifice plates or other pressure-differential elements for flow measurement when the transmitter does not provide square root characterization. The square root scaling in the instruction works with
pressure differential to provide positive or negative flow values.
- Filters PV (optional) to reduce signal noise.
- Monitors PV Source, PV Quality and PV out-of-range condition.
- Supports maintenance selection of the substitute PV function to allow manual override of the input PV.
- Supports virtual PV for use in instruction testing, demonstration, or operator training.
- Provides entry of a reference (setpoint) value and calculates PV deviation from the reference value.
- Calculates the PV rate of change (RoC).IMPORTANT: To correctly report the instantaneous rate of change, the application code should update the analog PV input at least as often as the PAI instruction is scanned. For example, if the PV input is increasing 1 unit per second and updates every 1.00 seconds, but the PAI instruction is being scanned every 500 ms, the instruction reports a rate of change of 0.0 for the scan when the input doesn’t change, and a rate of change of 2.0 (double) for the scan when the input is updated.
- Captures Min and Max PV excursion values.
These diagrams illustrate the functionality of the PAI instruction:




Virtualization
Use virtualization for instruction testing and operator training. Set the Inp_Virtual operand to 1 to enable virtualization. After finishing virtualization, set the Inp_Virtual operand to 0 to return to normal operation.
Virtualization enables processing the virtual input instead of normal (scaled) input PV. The instruction has operand (Set_VirtualPV) for entering virtual PV in EU. When the instruction is not in Virtual, the virtual PV setting (Set_VirtualPV) tracks the selected PV for bumpless transfer into Virtual.
Initialization
The instruction is normally initialized in the instruction first run. Re-initialization can be requested any time by setting Inp_InitializeReq = 1. For proper initialization, when adding the instruction while performing an online edit of the code, make sure that Inp_InitializeReq = 1, the default value.
Configuration of Strings for HMI
Configure strings for HMI faceplates, as seen in
FactoryTalk View
, and for the Logix Designer
configuration dialog box. The strings are set to extended properties of tag items. Configure the strings in the Logix Designer
application only. - Description
- Label for graphic symbol
- Display Library for HMI Faceplate call-up
- Instruction name
- Area name
- URL link
- PV raw units
- PV engineering units
Monitor the PAI Instruction
Use the operator faceplate from the PlantPAx library of Process objects for monitoring.
Affects Math Status Flags
No.
Major/Minor Faults
None specific to this instruction. See Index Through Arrays for array-indexing faults.
Execution
Ladder Diagram
Condition/State | Action Taken |
---|---|
Prescan | Rung-condition-out is cleared to false. The state of using raw input or maintenance substitute PV is not modified and persists through a controller powerup or PROG-to-RUN transition. |
Instruction first run | All commands that are automatically cleared each execution are cleared and ignored. Filter is initialized. Internal timers are reset. The instruction executes normally. |
Rung-condition-in is false | Set rung-condition-out to rung-condition-in. The instruction shows a status of IO fault (Sts_IOFault). The calculation of the scaled input PV value (Val_InpPV) is executed to indicate to the operator the actual input value, even though the primary PV (Val) is not updated (holds last value). |
Rung-condition-in is true | Set rung-condition-out to rung-condition-in. The instruction executes. |
Postscan | Rung-condition-out is cleared to false. |
Function Block Diagram
Condition/State | Action Taken |
---|---|
Prescan | EnableOut is cleared to false. The state of using raw input or maintenance substitute PV is not modified and persists through a controller powerup or PROG-to-RUN transition. |
Instruction first run | All commands that are automatically cleared on each execution are cleared and ignored. Filter is initialized. Internal timers are reset. The instruction executes normally. |
Instruction first scan | See Instruction first run in the Function Block Diagram table. |
EnableIn is false | EnableOut is cleared to false. The instruction shows a status of IO fault (Sts_IOFault). The calculation of the scaled input PV value (Val_InpPV) is executed to indicate to the operator the actual input value, even though the primary PV (Val) is not updated (holds last value). |
EnableIn is true | EnableOut is set to true. The instruction executes. |
Postscan | EnableIn and EnableOut bits are cleared to false. |
Structured Text
In Structured Text, EnableIn is always true during normal scan. The instruction executes when it is in the control path activated by the logic.
Condition/State | Action Taken |
---|---|
Prescan | See Prescan in the Function Block Diagram table. |
Instruction first run | See Instruction first run in the Function Block Diagram table. |
EnableIn is true | See EnableIn is true in the Function Block Diagram table. |
Postscan | See Postscan in the Function Block Diagram table. |
Example
The following example shows the processing of raw analog input by the PAI instruction. The raw input value (Local:1:I.Ch0Data) from the analog input card is used as the raw input value (Inp_PVData) for the PAI instruction. The final output process value (Feedwater_Flow) is the fully converted, scaled, and filtered analog value that is propagated through the system. The instruction also uses the Channel Fault and Module Fault parameters taken from the same analog input module as the process value. The Inp_ChanFault is the tag value for the channel (Local:1:I.Ch0Fault). The Inp_ModFault is the tag value for the Local:1:I.AnalogGroupFault tag, which is set when any bits in the Channel Fault word are set.
Ladder Diagram

Function Block Diagram

Structured Text
FI_103.Inp_PVData := Local:1:I.Ch0Data;
FI_103.Inp_ModFault := Local:1:I.AnalogGroupFault;
FI_103.Inp_ChanFault := Local:1:I.Ch0Fault;
PAI(FI_103);
Feedwater_Flow := FI_103.Out;
Provide Feedback