Wiring Diagram 1794-IJ2, 1794-IJ2I
The recommended Terminal Base for the Output 1794- IJ2 and 1794- IJ2I is the 1794-TB3G. A wiring diagram to the 1794-TB3G is shown below. The compatible Terminal Base for the 1794-IJ2 and 1794- IJ2I is the 1794-TB3GS.


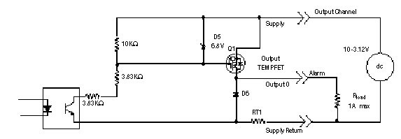
Customer supplied power, ranging from 10V...31.2V dc, is connected internally to the power output transistor. When an output is turned on, current flows into the source out of the drain, through the load connected to the ground of the customer supply (customer return). Diode D6 protects the power output transistors from damage due to inductive loads. Output Q1 is a thermally protected FET and turn off at 3A (approximately). After an output goes into thermal shutdown, you must fix the cause of the shutdown and toggle the outputs ON and OFF to reenergize the output. RT1 protects D6 and Q1 if power supply polarity is reversed.
Simplified Schematic for DC to DC Converters (24V DC Power Supplies)

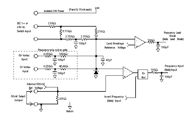
The frequency input module isolated power supply consists of 1 isolated 24V dc power supply that provides 2 current limited outputs of 30 mA maximum (1 for each channel).

ATTENTION:
To reduce susceptibility to noise, power analog modules and digital modules from separate power supplies. Do not exceed a length of 10m (33 ft) for dc power cabling.
Do not daisy chain power or ground from the RTD terminal base unit to any ac or dc digital module terminal base units.
Total current draw through the terminal base unit is limited to 10A. Separate power connections to the terminal base unit may be necessary.
Provide Feedback