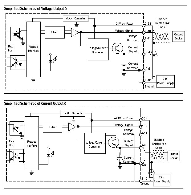
Wiring Diagram 1794-IE4XOE2/B, Output
The recommended Terminal Base for the 1794-IE4XOE2/B Series is the 1794-TB3. Wiring diagrams to the 1794-TB3 and 1794-TB3S are shown below. The compatible Terminal Bases for the 1794-IE4XOE2/B are the 1794-TB3S, TB2, TB3T, and TB3TS.


Provide Feedback