Count Up (CTU)
This information applies to the CompactLogix 5370, ControlLogix 5570, Compact GuardLogix
5370, GuardLogix 5570, Compact GuardLogix 5380, CompactLogix 5380, ControlLogix 5580,
GuardLogix 5580, and ControlLogix 5590 controllers.
The CTU instruction counts upward each time the rung-condition-in transitions from false to true.
Available Languages
Ladder Diagram

Function Block
This instruction is not available in function block.
Structured Text
This instruction is not available in structured text.
Operands
IMPORTANT:
Unexpected operation may occur if:
- Output tag operands are overwritten.
- Members of a structure operand are overwritten.
- Except when specified, structure operands are shared by multiple instructions.
Ladder Diagram
Operand | Data Type | Format | Description |
---|---|---|---|
Counter | COUNTER | tag | Counter structure |
Preset | DINT | immediate | Value of Counter.PRE. |
Accum | DINT | immediate | Value of Counter.ACC. |
Length (corresponding to .LEN in the control tag) is a pseudo-operand. For details, see Pseudo-operand initialization.
COUNTER Structure
Mnemonic | Data Type | Description |
---|---|---|
.CU | BOOL | The count up enable contains rung-condition-in when the instruction was last executed. |
.DN | BOOL | The done bit when set indicates the counting operation is complete. |
.OV | BOOL | The overflow bit when set indicates the counter incremented past the upper limit of 2,147,483,647. |
.UN | BOOL | The underflow when set indicates the counter decremented past the lower limit of -2,147,483,648. |
.PRE | DINT | The preset value specifies the value which the accumulated value must reach before the instruction indicates it is done. |
.ACC | DINT | The accumulated value specifies the number of transitions the instruction has counted. |
Description
When rung-condition-in is set to true and .CU is false, ACC will be incremented by one. When rung-condition-in is false, .CU will be cleared to false.

Affects Math Status Flags
No
Major/Minor Faults
None specific to this instruction. See Index through arrays for array-indexing faults.
Execution
Ladder Diagram
Condition/State | Action Taken |
---|---|
Prescan | The .CU bit is set to true to prevent invalid increments during the first program scan. |
Rung-condition-in is false | Set Rung-condition-out to Rung-condition-in See CTU Flow Chart (False) |
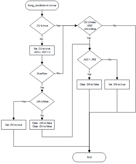
Rung-condition-in is true | Set Rung-condition-out to Rung-condition-in See CTU Flow Chart (True) |
Postscan | N/A |
CTU Flow Chart (False)

CTU Flow Chart (True)

Example
Ladder Diagram

After limit_switch_1 goes from disabled to enabled 10 times, the .DN bit is set to true and light_1 turns on. If limit_switch_1 continues to go from disabled to enabled, counter_1 continues to increment its count and the .DN bit remains set. When limit_switch_2 is enabled, the RES instruction resets counter_1 (clears the status bits and the .ACC value) and light_1 turns off.
Provide Feedback