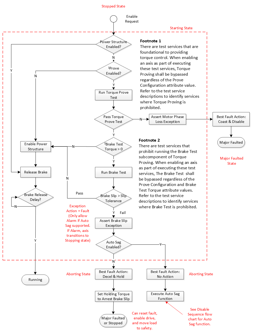
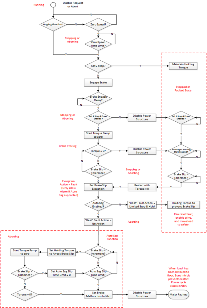
Proving Operational Sequences
Proving tests are performed when enabling or disabling the drive axis. During these state transitions a series of operations are performed by the drive to ensure the proper function of the motor (Torque Proving) and the brake (Brake Proving).
The following flow charts define these operational sequences in the context of a drive enable transition and a drive disable or abort transition.
Drive Enable Sequence with Proving Tests

Drive Disable Sequence with Proving Test

Provide Feedback